TOC Home back
Map Refs Pics Search Pages

The Voynich MS - Archive Material

Introduction

This page includes:

  1. Primary archive material:
    Beinecke Library, Grolier Club, British Library, Marshall Library, minor repositories.
  2. Secondary archive matarial:
    Related to Bohemian history of the MS, Related to Roman history of the MS.

It still requires more work.

Primary material

The Beinecke Rare Book and Manuscript Library of Yale University

The address of the Beinecke Library is:

The Beinecke Rare Book and Manuscript Library
121 Wall Street
New Haven, CT 06511
USA

The main source for the present descriptions is Shailor (1984) (1). Material consists of the Voynich MS itself, with the shelf mark MS 408, and additional boxes or folders, identified as 408A through 408N.

LUX, the new collections search tool

Yale is presently building up a >>new web resource that describes and presents its library materials, including the addition material for the Voynich MS preserved in the Beinecke Library.

The following descriptions of material in boxes A-H are based on those from Shailor but have been extended by my own notes taken during three of my visits to the Beinecke library, in 1999, 2012 and 2014. Links to LUX may be added in future.

MS 408, the Voynich MS

The Voynich MS itself is preserved as MS 408. It has been completely digitised, and digital images are available >>via this link.

Additional material, folder 408A

This folder contains only one item: the letter from Johannes Marcus Marci of Cronland, in which he presents the manuscript to Athanasius Kircher in Rome. Digital scans of both recto and verso sides are available >>via this link.

Additional material, boxes 408B

Shailor (1984) (see note 1) writes:

Correspondence between W. Voynich and Prof. W. R. Newbold concerning Newbold's supposed decipherment of the manuscript (1919-26). Correspondence between Anne M. Nills, executrix of the estate of Ethel Voynich, and the Rev. Theodore C. Peterson, dated 1935-61, concerning the provenance, dating and decipherment of the manuscript.

There are two boxes, labeled B1 and B2. There is a note in Box B1 saying: "Has been filmed Feb 1999 Film MS 408B". Box B1 includes seven folders with, among many others, the following items:

Box B2 includes many folders dedicated to correspondence with individuals named in the labels. I have not noted all names. They include (among others):

Additional material, box 408C

Shailor (1984) (see note 1) writes:

Cardboard tube containing articles from international newspapers and magazines; among them The New York Times, The Washington Post, Der Zeitgeist, and others, concerning the announced sale by H. P. Kraus of the cipher manuscript.

Box C includes, among others:

Additional material, box 408D

Shailor (1984) (see note 1) writes:

Scrapbook of newspaper clippings (1912-26) concerning the cipher manuscript, compiled by W. Voynich.

Box D includes, besides this:

Additional material, box 408E

Shailor (1984) (see note 1) writes:

Miscellaneous handwritten notes of W. Voynich.

There is a note in Box E saying: "Filmed 1999 Feb, MS408E".

Box E includes many individual folders with, among others:

Additional material, box 408F

Shailor (1984) (see note 1) writes:

Miscellaneous material, including handwritten notes by A. Nills about the cipher, and her correspondence about the sale of the manuscript.

Box F includes, among others:

Additional material, box 408G

Shailor (1984) (see note 1) writes:

Five notebooks handwritten by Ethel Voynich containing notes on the identification of the plants, medicinal herbs and roots; miscellaneous notes by A. Nills listing some characters or combinations of characters as they appear in the manuscript.

These notebooks cover very extensive material, and are of the greatest interest. Much material that has been discussed in on-line Voynich MS discussion groups ever since the 1990's is anticipated in these notebooks.

Additional material, box 408H

Shailor (1984) (see note 1) writes:

Cardboard tube containing articles from international newspapers and magazines; among them The New York Times, The Washington Post, Der Zeitgeist, and others, concerning the announced sale by H. P. Kraus of the cipher manuscript.

I have noted a reference to alphabets in MS Vat.Lat. 3102 fol. 27v, and the presence of many good negatives of the Voynich MS.

Additional material, boxes 408I-408L

Not seen by me. Shailor (1984) (see note 1) writes:

Lectures, pamphlets, reviews and articles concerning the manuscript. Includes (in K) the transcript of a seminar held in Washington D. C. on November 1976 entitled "New Research on the Voynich Manuscript."
Additional material, box 408M

Not seen by me. Shailor (1984) (see note 1) writes:

Miscellaneous correspondence between R. Brumbaugh and J. M. Saul (Paris) and J. Arnold (Oak Grove, Mo.). Handwritten transcription of ff. 89v-116r by R. Brumbaugh.
Additional material, box 408N

Not seen by me. Shailor (1984) (see note 1) writes:

Temporary folder of negative photostats.

The Grolier club in New York

The address of the Grolier Club Library is:

The Grolier Club Library
47 East 60th Street
New York, NY 10022
USA

The library of the Grolier Club holds material related to Voynich's antiquarian book business and material left by ELV and Anne Nill, donated by Hans P. Kraus after the death of Anne Nill.

A summary of this material is provided at a web page of the Grolier Club (4), which is the main source for the folowing. The material consists of 8 boxes, occupying 4 linear feet. It has been studied by (among others) Arnold Hunt, Colin MacKinnon, Rich Santacoloma and Lisa Fagin Davis.

Box 1

According to the Grolier club summary:

London house invoices, 1916-1930: Itemized invoices of all books and manuscripts sold by the London office of W.M. Voynich to the New York office.
Box 2

According to the Grolier club summary:

Binding expenses,28 1917-19.
Book purchases, 1917-1928
Invoices for books and manuscripts purchased by the New York office of W.M. Voynich. For records of books purchased from London office, see Box 1.
Books on approval or lent to be written off as losses
Commissions, 1917-1929
Entertaining expenses, 1922-1927
London Trip Cash Expenses, 1923-1928
Travelling expenses, 1921-1928 (excluding London trip cash expense)
Box 3

According to the Grolier club summary:

Sales and approvals, 1927-1934 (including Sotheby auctions)
Detailed records of all books and manuscripts sold by the New York office of W.M. Voynich, including buyers names and purchase prices; includes records concerning liquidation of the firm s London and New York stock, 1930-1934, after Voynich s death.
Box 4

According to the Grolier club summary:

Vouchers, June 1929-July 1930
Cancelled checks, bank statements, and invoices for miscellaneous business expenses for the New York office of W.M. Voynich; some invoices for book purchases are included.
Box 5

According to the Grolier club summary:

Vouchers, June 1929-July 1930
Correspondence, 1927-1936:
Garland, Herbert Letters to Anne M. Nill, 1927-1935
Nill, Anne M. Letters to Herbert Garland, 1927-1936
Extensive correspondence between Garland, London office manager, and Nill, New York office manager, concerning all aspects of the business: Voynich s activities and sales efforts, book trade gossip, book and manuscript cataloging problems, liquidation of the firm, settlement of the W.M. Voynich estate (1930-1934), etc.

Some of the correspondence of Anne Nill contained in this box has been summarised on the blog of Rich Santacoloma: >>Anne Nill speaks.

Box 6

According to the Grolier club summary:

Catalog descriptions:
Manuscripts:
Stock nos. A1-A6400
No. 7111 (Astronomical treatises)
Marcanova manuscript (1465)
Printed books:
Stock nos. A2000-A3098
Slavonic books
Descriptions and notes re: books sold and still to be sold
Research notes, drafts, and typescripts of final catalog descriptions for various manuscripts and books sold by Voynich, arranged by stock number. These files are not complete.
Correspondence and research files:
Nill, Anne M.:
Correspondence with Myrtle Crummer, 1928-1934, 1940
Correspondence with Howard Goodhart, 1936-1947
Correspondence re: W.M. Voynich estate, 1930-1933
Correspondence re: Census of Medieval and Renaissance Manuscripts in the U.S. and Canada, 1933
Correspondence with the Woods School re: her niece, Anne Seilheimer, 1945
Proof sheets for index (v. III) of De Ricci and Wilson, Census of Medieval and Renaissance Manuscripts in the U.S. and Canada (1940) [index compiled by Anne M. Nill]
Research files:
Americana and English books
Bindings Incunabula
Medieval manuscripts
Voynich cipher manuscript
Voynich cipher manuscript (plants)
Miscellaneous [chiefly clippings from bookseller and auction catalogs]
Voynich, Wilfred M.:
Letters, ca. 1891 [three letters, in Russian]
Correspondence with William Warner Bishop, 1927-1930
includes correspondence, 1930-1944, between Bishop, Anne M. Nill, and Ethel Voynich
Letter from Belle da Costa Greene, 1915
includes correspondence, 1930-1944, between Greene, Anne M. Nill, and Ethel Voynich
Letters from William Romaine Newbold re possible Bacon authorship of cipher ms.: Sept. 12, 1919 (2 p.); Sept. 14, 1919 (9 p.); June 21, 1928 (3 p.); and June 29, 1928 (1 p.)
Letter from James Westfall Thompson, 1922
Letters and telegrams re: W.M. Voynich s last illness and death, 1930

The Russian letters have been >>described by Colin MacKinnon.

The four-page letter of Anne Nill describing the circumstances of Wilfrid Voynich's death was shown somehere on the WWW according to my best recollection, but I have not been able to find it back.

Box 7

According to the Grolier club summary:

Ethel Voynich papers, ca. 1942-1946 Put Off Thy Shoes (New York: Macmillan, 1945): Parts I-IX: Holograph manuscript and revised drafts Miscellaneous revised drafts Final revisions and corrections Research notes Transcript of ABC Radio adaptation, July-Aug. 1945 Correspondence, 1945-1946 [See also Box 8 for galley proofs.] Anne M. Nill s notes on the publishing histories of Ethel Voynich s novels
Box 8

According to the Grolier club summary:

Ethel Voynich papers, ca. 1942-1946 Put Off Thy Shoes (New York: Macmillan, 1945): Galley proofs, with author s holograph revisions Revised galley proofs

Other material

To my best knowledge the library includes a complete set of sales catalogues issued by Wilfrid Voynich between 1898 and some time after 1912, numbered 1 to 34 (to be confirmed).

The British Library (formerly British Museum)

The address of the British Library is:

The British Library
96 Euston Rd.
London NW1 2DB
United Kingdom
MS Facs 439

Derived from information provided by J. Reeds (5).

Positive photocopies of miscellaneous folios of the Voynich MS. Contains: 68r1/68r2, 65v/66r, 78v/79r, 107v/108r, 108v/111r, 111v/112r, 112v/113r, 1r, and 116v.
Miscellaneous Voynich MS correspondence of R. Steele, 1921. This includes letters to Steele from W. Voynich, W. Newbold, and from A. W. Pollard.
Miscellaneous Voynich MS articles. These include: clipping from Morning Post newpaper, 26.9.21, Astrological Anagrams: the Diary of Roger Bacon, clipping from Daily Chronicle newspaper, n.d., Key to Cypher in historic MS. / America's new light on Roger Bacon / 600 years' mystery, pencilled draft of article by Steele, photostat of typed lecture notes by Newbold (?), copy of J. Manly's Harper's article, copy of Louis Cons 4 Feb 1922 article.)

MS Facs 461

Source: J. Reeds (see note 5).

Positive photocopies of ff. 1-56 of the Voynich MS.

Further material

Arnold Hunt (6) refers to the diaries of Robert Proctor. It is not known to me whether these are preserved at the British library. These diaries have been published.

Voynich collection

Voynich is the only private book dealer who has his own shelf mark in the British Library. A set of 137 early prints is preserved as Voyn.1 through Voyn.137. The 14 incunabula from the same collection have standard BL shelf marks (IA, IB and IC series).

The George C. Marshall Library in Lexington (Va.)

The address of the Marshall Library is:

George C. Marshall Museum & Library
1600 VMI Parade
Lexington, VA 24450
USA

The home page of the Marshall Library may be found >>here. Its main interest for the study of the Voynich MS is the collection of >>William F. Friedman papers which includes a significant amount of material related to the MS from both William and Elizebeth Friedman (referred to as WFF and ESF in the following). This includes transcriptions of the MS by the Voynich MS study groups and correspondence. It also includes the Petersen hand transcription of the MS.

As the Marshall library page related to the William F. Friedman papers writes:

Researchers will want to review >>The Friedman Collection: An Analytical Guide (657 pages, 3.5 MB) by Rose Mary Sheldon, Ph.D., Professor of History at the Virginia Military Institute.

This has been used as the main source for the following, with additional information from Jeffrey Kozak (7), and from Reeds (1995) (8). It is also to be noted that Mary D'Imperio has consulted all this material when writing her monograph 'An Elegant Enigma' (9), so much of this will be reflected in it.

Item 1600

WFF's photostatic copy of the Voynich MS.

Item 1600.1

Newspaper clippings.

Item 1600.2
Items 1601 - 1608

Several publications about material indirectly related to the Voynich MS.

Item 1609

Miscellaneous notes by WFF and materials related to the Voynich MS.

Items 1609, 1609.1 and 1609.2

IBM transcription material of the Voynich MS

Item 1609.3

RCA computer run outputs.

Item 1609.4
Item 1610
Item 1611
Item 1612
Item 1612.1
Item 1613
Item 1613.1

Correspondence with Charles J. Mendelsohn and John M. Manly.

Item 1613.2

Miscellaneous notes by WFF.

Item 1614

Correspondence with A.H. Carter, Panofsky and John von Newman. This should include Panofsky's answers to questions from W. Friedman, which have been discussed here.

Item 1614.1

Correspondence with H.P. Kraus, A. Friendly, H. Horwood, S.C. Cairns, L.A. Rutledge, L. McKinney, Hellmut Lehmann-Haupt.

Item 1614.2

Notes and correspondence 1930-1950.

Item 1614.3

Correspondence wit Th.Petersen 1953-1962.

Item 1615 - General

Item 1615 consists of the collection of material from Father Theordore Christian Petersen, which was presented to Friedman in 1969, 3 years after Petersen's death. There is a separate index to this material.

Items 1615.1 and 1615.2

Petersen's hand transcription.

Items 1615.3 and 1615.4

Petersen's word concordance of the MS.

Item 1615.5

Tracings of herb drawing.

Item 1615.6

Th. Petersen's obituary and related material.

Item 1615.7

Letter from ELV dated 20 April 1931 and first plan identifications. Notes of the zodiac.

Item 1615.8

List of "proper names" and plant names.

Items 1615.9 to 1615.12

Notes related to Ramon Lull and Hildegard of Bingen.

Items 1615.13 to 1615.15

Personal notes of Th.Petersen related to the MS, including a bibliography on herbals.

Item 1615.16

Newspaper clippings and articles on cryptology.

Item 1615.17

Photostats of Huntington MS 1051 (Compendium of alchemy).

Item 1615.18

Index of words in the Voynich MS.

Item 1615.19

Analysis of Latin words in Rufinus' Botany.

Item 1615.20

Correspondence with WFF and with Dr. Sinkov.

Item 1615.21

Correspondence with libraries, mainly W.J. Wilson of the library of Congress.

Item 1615.22

Newspaper clippings related to the Voynich MS.

Item 1615.23

An index of words in the MS reading from right to left.

Item 1615.24

An envelope with bibliographical references.

Item 1615.25

Not related with the Voynich MS.

Item 1615.26

A card index with bibliographical references, an index of words in the MS.

Item 1615.27

A very large number of mostly empty sheets.

Penn University

Address:

Penn University Archives & Records Center
Suite 210
3401 Market Street
Philadelphia, PA 19104-3358
USA

The archives of Penn University hold some >>material related from William R. Newbold, including also material related to the Voynich MS (13).

The Catholic University of America

Address:

American Catholic History Research Center and University Archives
101 Aquinas Hall
Washington, DC 20064
USA

The archives still preserve significant material from the Danish botanist Theodor Holm, who tentatively identified numerous plants in the Voynich MS. Theodore Petersen used his notes when adding comments to his hand transcription of the MS, for which see here.

>>See here for a description of Holm material that is still preserved in the archives of the CUA.

Other people associated with the Catholic University are Henri Hyvernat, Theodore Petersen and Hugh O'Neill. The material related to Fr. Petersen is now preserved in the Marshall library. The archives of the Catholic University may still hold material related to the other two.

The New York Public Library

Address:

NY Public Library
476 5th Avenue
New York, NY 10018
USA

The NY Public Library used to own a complete photostatic copy of the Voynich MS. It should still be there. For other material, more research is needed.

Archives of American Art

Address:

Smithsonian Archives of American Art
750 9th Street, NW Victor Building
Suite 2200
Washington, DC 20001
USA

The "Panofsky Papers" of the Archives of American Art includes correspondence between Panofsky and Friedman (14). The web site of the archives present a >>finding aid for Panofsky papers.

J. Paul Getty Center for the History of Art and the Humanities

Address:

The Archives of the History of Art
The Getty Center for the History of Art and the Humanities
4503B Glencoe Avenue
Marina del Rey, CA 90292
USA

The "Archives of the History of Art" in the Getty Centre has correspondence related to the Voynich MS in the "Heckscher papers" (see note 14), namely between Paofsky and William S. Heckscher.

The New York Academy of Medicine Library

According to Jim Reeds (see note 4) this includes a copy of: Carton, Raoul: The Cipher of Roger Bacon. 55 page typescript, translated from French by E. L. Voynich. Jim Reeds has not seen it and neither have I.

The NSA Historical Records Collection

According to Jim Reeds (see note 4) this includes a printout of partial transcription by Friedman et al., ca. 1944-46, as an unnumbered item.

Secondary archive material

Introduction

This section concerns material not directly related with the Voynich MS, but with relevant parts of its history and the people who owned it. It includes only an ad hoc collection of material known to me, and is not intended to be in any way complete.

The choice whether or not to include certain repositories is not always easy, but it is based on the principle that it should be independent of theories concerning the MS (15). For the time being, the sources can be subdivided into two categories: "B", i.e. those related with the Bohemian history of the MS (1576 - 1665) and "R", i.e. related with the Roman/Jesuit history of the MS (1665 - 1912).

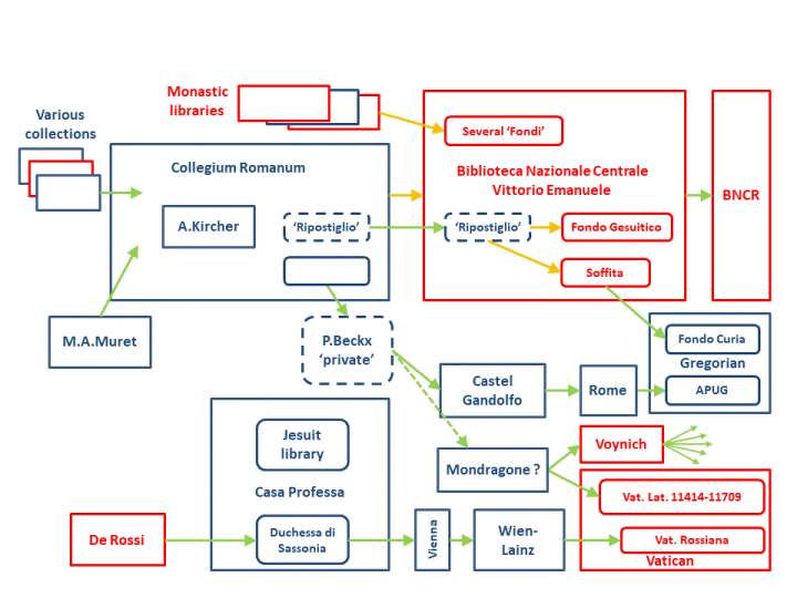
A general description of the Roman (Jesuit) history of the Voynich MS may be found here, and the named repositories are all indicated in IMG: this overview, or in IMG: this overview.

Österreichishes Staatsarchiv ("B")

Address:

Österreichishes Staatsarchiv
Nottendorfer Gasse 2
Wien 3
Österreich

I had opportunity to visit the Austrian National Archives in Vienna in April 2009 (16). Its collections are subdivided into several parts:

The Haus- Hof- und Staatsarchiv is described briefly in Evans (1973) (17), where he writes on p.292:

[...] I have consulted [...] the correspondence of Rudolf and his relatives [...]. Most of it is collected in the Familienkorrespondenz, though some of the Familienakten also related to the persons of the emperors and contain much other court business. Some political documents on the Rudolfine period can be found in the manuscript department of the archives.

The Alte Hofkammer preserves a large collection of registers of financial transactions of the Habsburg court, including the years 1576 - 1611 for Rudolf II.

The Prague State Archives ("B")

In Czech: Státní Ústřední Archiv. Address:

Archivní 2257/4
149 00 Prague 4
Czech Republic

The archives are described briefly in Evans (1973) (see note 17), where he writes on p.292:

The archives of - inter alian - the Habsburg administration in Bohemia, housed mainly in the building known as the Central Archive of the Ministry of the Interior [...]. The multifarious records for the sixteenth and seventeenth centuries comprise minute-books, registers, accounts and lists of debts, privileges, mandates and other official documents in German Czech or Latin. They are grouped in various series [...]. Removals at different times to and from Vienna have complicated the provenance of some of this matter.

National Library of the Czech Republic ("B")

Address:

National Library
Klementinum 190
110 00 Prague 1
Czech Republic

The scientific diaries of Theodor Moretus S.J. are preserved here (18). These include the following items (by signature):

VI B 12a

From 9 June 1657 to 17 October 1667.

VI B 12b

From November 1638 to mid-1643. This manuscript includes the letter from Kircher to Moretus, which mentions the Voynich MS, and which has been described here.

XIV G 7

From August 1623 to August 1632.

Missing years are 1633-1638 and 1643-1657.

Books

In addition, the library includes a number of printed books that are indirectly related to the history of the MS. These include:

There is an additional brief description in Evans (1973) (see note 17) on p.294, titled: Prague, Universitní Knihovna (UK).

Strahov Library ("B")

Address:

Strahov library
Strahovské nádvoří 1/132
110 00 Prague 1
Czech Republic

The archives of the Strahov library have not been fully explored for Voynich MS-related material. Some known items include:

The collection also includes some letters from Kicher, but these are not related to the Voynich MS.

There is an additional brief description in Evans (1973) (see note 17) on p.294, where he underlines that:

[...] much interesting material must still be lying there awaiting a chance find.

Historial Archives of the Gregorian University in Rome ("R")

The addres of the Historical Archives of the Pontifical Gregorian University is:

Archivio storico della Pontificia Università Gregoriana
Piazza della Pilotta 4
00187 Roma
Italy

For a description of its history, and the various collections, see also here.

Fondo APUG

Books and manuscripts that were originally stored in the Bibliotheca Maior of the Collegium Romanum, and hidden before 1873. They were returned to the German Jesuit college in Rome in 1919, and transferred to the archives in 1930 or 1931.

This includes among others the collection of letters of Athanasius Kircher known as the Carteggio Kircheriano, shelf marks APUG 555 to APUG 568.

Fondo Curia

Additional books and manuscripts that were originally stored in the Bibliotheca Maior of the Collegium Romanum, and hidden in the so-called Ripostiglio. They were returned to the archives in 1948. This collection includes some manuscripts that once belonged to Kircher.

Roman archive of the Society of Jesus ("R")

Address:

ARSI
Borgo S. Spirito 4 (22),
00193 Roma
Italy

The archives were moved here in 1931. Its collections have not been completely explored in relation with the history of the Voynich MS. A summary description of its holdings is >>provided here (Edmond Lamalle S.J.).

National Library of Italy in Rome ("R")

Address:

Biblioteca Nazionale Centrale di Roma
Viale Castro Pretorio 105
00185 Roma
Italy

The Italian National library has inherited a large amount of material from the Roman libraries of the Society of Jesus.

Fondo Gesuitico

The material in the Fondo Gesuitico was found in a hidden room in the Palazzo del Collegio Romano after the confiscation of Jesuit possessions. A handwritten catalogue of this collection is >>available here.

It includes several authograph manuscripts of Athanasius Kircher, namely MS Ges.546, Ges.561, Ges.562, Ges.1235 and Ges.1331.

Fondo Ant.Cat.

The library also holds several ancient catalogues of the Collegium Romanum library, but these refer only to printed books.

Biblioteca Apostolica Vaticana ("R")

Address:

Biblioteca Apostolica Vaticana
Cortile del Belvedere
V-00120 Città del Vaticano
Italy
Archives

The archives have not yet been explored completely in relation with the Voynich MS. One important item has shelf mark Arch.Bibl.109, which is a copy of the list of manuscripts sold by the Jesuits to the Vatican in (ultimately) 1912, and includes the Voynich MS. It is briefly described here.

MS collections

Some manuscripts in the Vatican library have an indirect relation with the Voynich MS, namely:

back

Notes

1
See Shailor (1984),
2
Reference is to De Sepi (1678),
3
Bolton (1904),
4
Beside the >>general link to the Grolier Club and the >>link to the specific page introducing the Voynich material, the detailed list of items seems not to be available directly.
5
See >>bibliography,
6
From Hunt (2016).
7
Private communication
8
See Reeds (1995).
9
See D'Imperio (1978).
10
See E. Friedman (1962).
11
See Carter (1946). There seems to be confusion which item in the WFF collection actually includes this description: 1610 or 1614.
12
See Tiltman (1967).
13
This collection was identified by Nick Pelling.
14
I am grateful to Prof. Dieter Wuttke for this information.
15
Just to give an example, it is not certain that the Voynich MS has been generated using a 15th century cipher, so no repositories related to such material is included. This is not to contest that such a list would be a potentially useful resource to have.
16
I am grateful to Manfred Staudinger for this opportunity.
17
See: Evans (1973), pp.292-295.
18
Source: Schuppener (2010).
19
See Tepenec (1609).
20
The letter of the shelf mark is to be confirmed.
21
Published in Ryba (1969).
22
This is the postal address. The entrance is Borgo S. Spirito 8.

 

TOC Home back
Map Refs Pics Search Pages
Copyright René Zandbergen, 2025
Comments, questions, suggestions? Your feedback is welcome.
Latest update: 26/05/2025